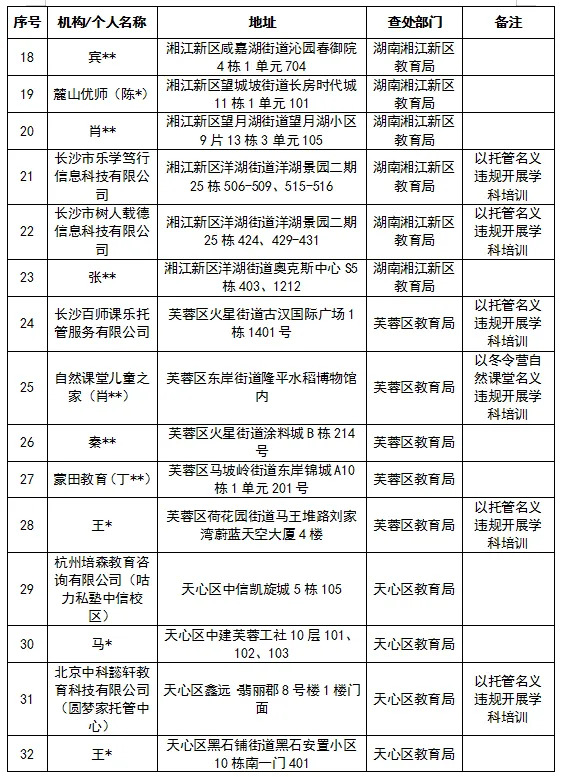
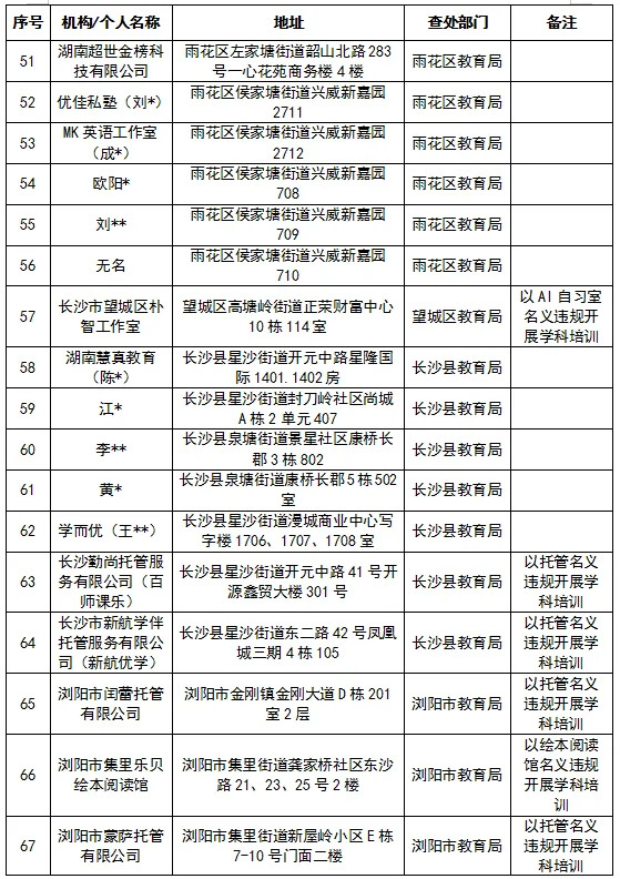
长沙市持续推进校外培训专项治理,依法依规查处各类违规培训行为,全面巩固“双减”成效。2026年1-3月,全市共查处113起违规校外培训,其中隐形变异学科培训78起,擅自举办非学科类校外培训(无证非学科培训)31起,有证机构违规行为4起。


1.长沙市雨花区金麦子培训学校有限责任公司,机构超出培训许可范围违规开展学科类培训;
2.长沙市雨花区乐学素养培训中心有限公司,机构擅自变更办学地址;
3.宁乡英才培训学校有限公司,机构寒假期间开展义务教育学科培训;
4.浏阳市聚仁培训中心有限公司,机构超出培训许可范围违规开展学科类培训。
相关区县(市)教育局已责令上述违法违规机构(个人)进行整改(关停)。达到立案标准的,将按照《校外培训行政处罚暂行办法》予以行政处罚。
责编:邱梦
一审:邱梦
二审:刘洋
三审:胡广宇
来源:长沙教育